公司簡介
公司簡介
公司沿革
業務實績
生產設備
品質保證
環境政策
產品分類
光纜
機架配線箱
光纖產品配件
銅纜
光纖到家
投資人專區
公司治理
財務資訊
重大訊息公告
永續發展
經營者的話
環境友善
社會關懷
永續治理
ESG資料庫
檔案下載
聯絡我們
GO
English
中文(繁體)
公司簡介
公司簡介
公司沿革
業務實績
生產設備
品質保證
環境政策
產品分類
光纜
機架配線箱
光纖產品配件
銅纜
光纖到家
投資人專區
公司治理
財務資訊
重大訊息公告
永續發展
經營者的話
環境友善
社會關懷
永續治理
ESG資料庫
檔案下載
聯絡我們
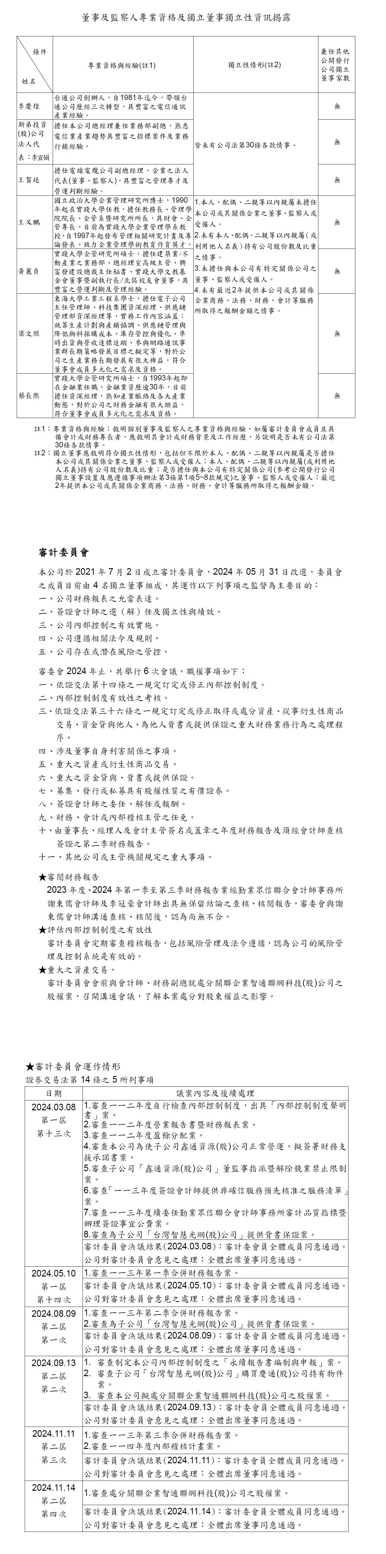
審委會職權及運作情形
首頁
投資人專區
公司治理
審計委員會
審委會職權及運作情形